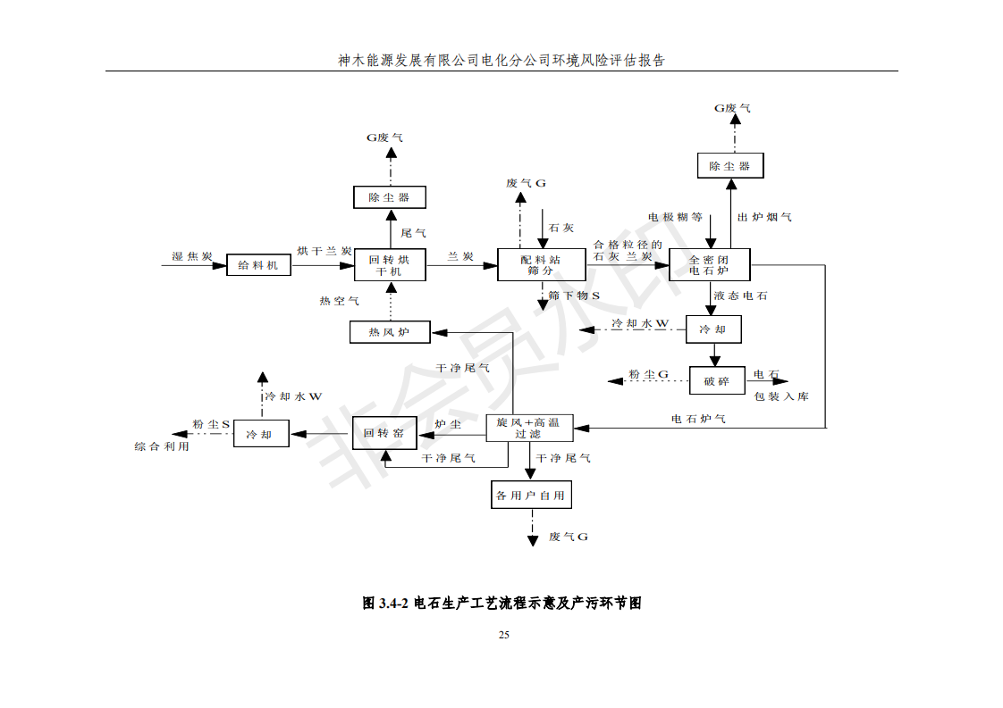
<![endif]–> 乐动体育在线_乐动(中国)
乐动体育在线电化分乐动体育在线突发环境事件应急预案
2020年08月03日 3855 信息员 字号
分享到:

一、编制说明

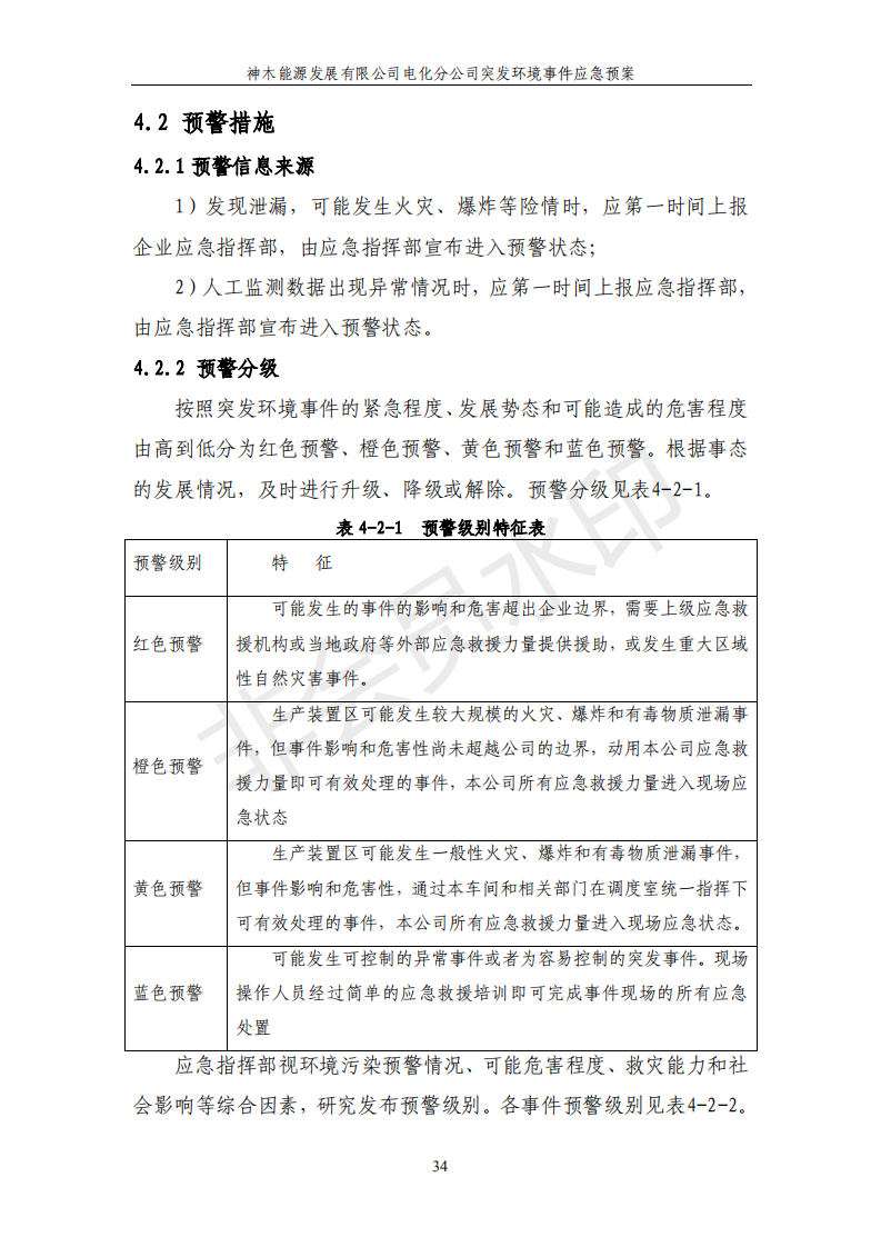
二、应急预案


三、风险评估


四、环境应急资源调查报告


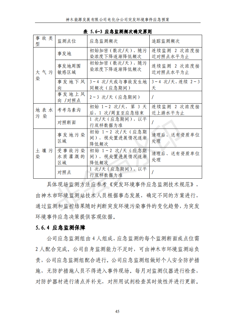
五、监测方案


六、评审意见

评审意见_00.png